豫政办〔2016〕66号《河南省人民政府办公厅关于印发2016年河南省加快商务中心区和特色商业区建设专项工作方案的通知》
河南省人民政府办公厅关于印发2016年河南省加快商务中心区和特色商业区建设专项工作方案的通知
豫政办〔2016〕66号
各省辖市、省直管县(市)人民政府,省人民政府各部门:
《2016年河南省加快商务中心区和特色商业区建设专项工作方案》已经省政府同意,现印发给你们,请认真贯彻执行。
河南省人民政府办公厅
2016年5月3日
2016年河南省加快商务中心区和特色商业区建设专项工作方案
为加快商务中心区和特色商业区(以下统称服务业“两区”)调整提升,进一步增强竞争力和辐射力,推动服务业提速发展和经济结构优化升级,特制定本方案。
一、总体要求
(一)基本思路。围绕高成长服务业大省建设,抓住供给侧结构性改革机遇,坚持服务业“两区”量的扩张与质的提升并重,优化规划布局,突出招强引优,聚焦主导产业,创新业态模式,增强建管运营能力,培育形成一批业态先进、特色鲜明、支撑带动有力的服务业集群,促进服务业“两区”提质扩容增效发展。
(二)发展目标。服务业“两区”主导产业竞争力、要素配置效率和创新驱动能力显著提升,加快形成现代服务业集聚的核心区、城区产业发展的引领区、经济转型升级的创新区。
——综合实力增强。全省服务业“两区”增加值突破1000亿元,增长20%以上;税收超过220亿元,增长20%以上;固定资产投资超过1800亿元,增长30%以上,新开工亿元以上项目100个;主导产业占比达到50%以上。
——集聚步伐加快。全省服务业“两区”入驻服务业企业达到1.5万家,新增就业10万人左右,培育50栋税收超千万元的商务楼宇,形成9个营业收入超百亿元的服务业集群。
——创新水平提升。新业态、新模式不断涌现,投融资和运管机制持续创新,二三产业协调联动、融合发展能力进一步增强,服务业“两区”逐步成为区域创新驱动的策源地。
二、重点任务
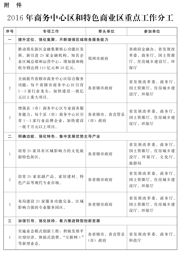
(一)提升定位、强化集聚,不断增强区域商务服务能力。突出商务中心区生产服务功能,引聚各类商务服务机构,形成支撑区域产业发展的综合服务平台。
1.郑东新区中央商务区。围绕打造全国重要的区域金融中心,加快金融集聚核心功能区发展,推动龙湖金融中心和金融后台服务园区建设,加快实施中交建整体开发、方正金融中心、平安金融中心等一批重点项目,积极培育创业投资、股权投资、融资租赁、互联网金融等新兴业态,推进高端服务业集聚发展,力争新引进20家金融机构、知名企业区域总部和运营中心,区域综合竞争力和辐射带动能力显著增强。
2.省辖市商务中心区。围绕服务区域主导产业转型升级,突出发展商务服务、企业总部、金融服务等重点领域。以发展楼宇经济为切入点,加快打造一批定位明晰、功能完备的专业商务楼宇,吸引金融保险机构、地方投融资平台和商务服务企业集聚发展,支持企业设立区域总部、分支机构和运营中心,加快发展管理咨询、财务顾问、评估交易、法律服务、认证认可等专业服务,力争每个省辖市商务中心区新引进1—3家行业龙头企业,加快建设一批亿元以上重大项目,加快提升商务中心区综合服务功能。
3.县(市)商务中心区。围绕服务本地产业集聚区发展,强化与制造业配套联动,重点发展研发设计、展示交易、市场营销、物流配送等专业服务,支持建设一批电子商务、信息咨询、检验检测、科技孵化、技术推广等服务平台,力争每个县(市)商务中心区引进和培育1—3家行业品牌企业,加快建设一批千万元以上项目,进一步增强专业化服务能力。
(二)明确功能、强化特色,集中发展优势主导产业。突出特色商业区生活服务,培育拥有核心竞争力的主导产业,形成具有区域影响力的文化旅游、商品交易和特色服务集群。
1.以文化旅游休闲为主的特色商业区。深入挖掘文化体验、旅游观光、休闲娱乐消费潜力,结合传统街巷、旅游景观、历史文化遗址等独特资源,优化空间布局,推动整体开发,实现建筑风格、业态品位、生态景观等统一协调、彰显特色。在培育发展传统产业的同时,注重融入现代时尚消费理念,创新产业发展业态模式,完善旅游公共服务功能,积极扩大假日消费、夜市消费和休闲旅游等热点消费。在全省率先培育20家具有一定规模、拉动消费作用明显的文化旅游街区,打造具有鲜明地域特色的城市名片。
2.以商品交易为主的特色商业区。实施传统商贸街区品质提升工程,调整业态布局,增强体验功能,推动知名商贸企业集聚,加快一体化、品牌化、专营化发展,不断满足消费者高层次需求。实施专业市场建设工程,围绕当地主导产业和流通消费市场,依托有实力的龙头企业搭建专业市场平台,创新市场形态与交易方式,集中在农副产品、家居建材、特色产品等重点领域,培育发展20家处于当地龙头地位的现代专业市场,增强跨区域商贸集散辐射能力。
3.以专业服务为主的特色商业区。拓展特色商业区产业发展方向,鼓励有条件的地方加快布局建设一批适应新兴需求的专业服务园区,引聚国内外知名企业和机构,发展电子商务、文化创意、设计研发、教育培训、双创孵化、物流配送等专业服务,培育发展20家服务功能强、区域影响力大的专业园区,提升特色商业区发展层次和水平。
(三)加强引导、强化扶持,着力推进转型创新发展。加快培育新业态、发展新模式、拓展新空间,完善公共服务体系,搭建“双创”(大众创业、万众创新)服务平台,激发服务业“两区”建设发展内生动力。
1.推动业态模式创新。实施业态模式创新工程,培育发展新兴产业,改造提升传统产业,增量部分注重引入新业态和新模式,存量部分注重提升功能和品味,积极发展平台型经济、体验式消费、“互联网+”等新型业态。推动传统商业企业实现经营业态多样化、线上线下一体化、店铺商品品牌化发展,鼓励发展网络经营、电子商务、共同配送、直营体验店等商业模式。支持通过实施网络全覆盖、建立智能终端、设立微信平台等方式打造智慧街区。鼓励开展商务楼宇等级评定,推行楼宇服务社区化管理模式。
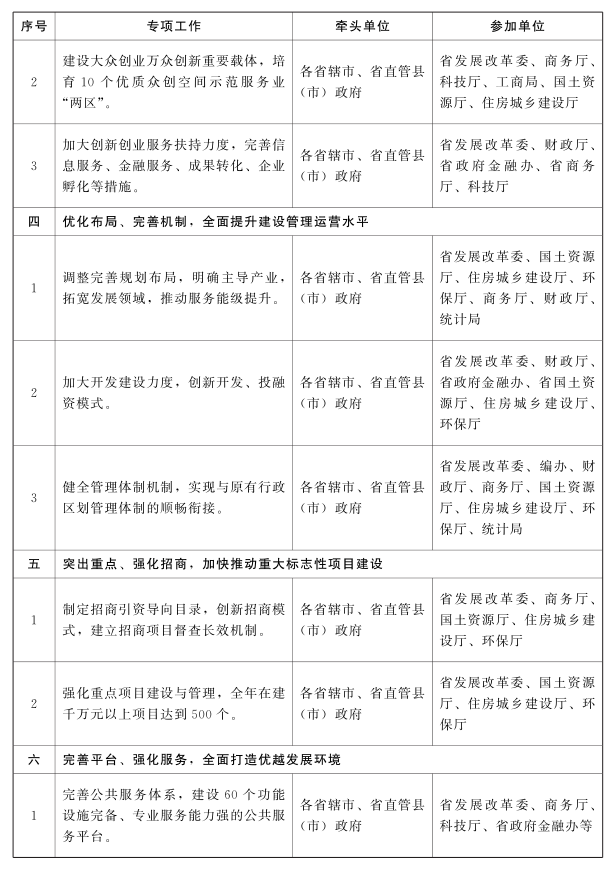
2.加快创新创业主体集聚。支持将服务业“两区”建成“双创”的重要平台。积极引进国内外一流大学、科研院所和世界500强研发中心在服务业“两区”设立分支机构和科技成果转化基地,推动建设国家级企业技术中心、工程(技术)研究中心、检测检验等服务平台,建设服务产业集群的区域创新中心。鼓励创客空间、众创咖啡等众创团队向商务楼宇、特色街区集聚,支持有条件的地方盘活闲置的商业用房、工业厂房、企业库房等资源,为创业者提供低成本办公场所。集中培育10个优质众创空间示范服务业“两区”。
3.加大配套扶持力度。支持服务业“两区”创建新型创业社区,为创业者提供场地优惠、技术共享、创业辅导、信息网络支持等配套服务,引进和培育一批高水平、专业化创业服务企业。建立创新创业信息发布机制,推动项目对接和成果转化。支持有条件的地方设立创业投资引导基金,支持开展互联网股权众筹融资、知识产权质押、科技融资担保等金融服务。加快建设为小微企业成长和个人创业服务的开放式平台,鼓励区内“双创”企业孵化器与各类协同创新中心对接合作。
(四)优化布局、完善机制,全面提升建设管理运营水平。明确主体服务功能,以提高土地利用效率、促进产业集群发展为目标,健全管理机构,推进服务业“两区”不断优化空间、提升效能。
1.调整完善规划布局。按照“五规”(服务业“两区”发展规划、土地利用总体规划、城市总体规划、生态环境规划、区域公共服务基础设施规划)合一要求,适时开展规划布局调整,对发展潜力大但发展空间受限的服务业“两区”进行适当调整,加快服务业“两区”空间规划、控制性详细规划等相关规划的修编或编制工作,引导每个服务业“两区”明确1—3个主导产业,形成一地一特色,打造产业品牌,促进集群发展,推动空间布局优化和服务能级提升。推行“一区多园”发展模式,支持将综合实力强、发展前景好的现代物流、信息及电子商务、金融、文化创意、服务外包、养老健康等专业园区和新型专业市场纳入服务业“两区”,拓宽发展领域,增强发展后劲。
2.创新开发建设模式。鼓励服务业“两区”与国内外大企业集团、战略投资者合作,采取合作共建、整合托管等方式,开展多层次开发建设和产业对接。推广“自求平衡、封闭运行、利润共享”模式,土地出让金按比例用于区内基础设施和公共服务设施建设。鼓励按照本地公共服务需要,兼顾资源有效配置及项目合理布局,创新PPP(政府和社会资本合作)项目收益和分配机制,引导社会资本投资基础设施和公共服务领域。支持与银行信托、投融资公司和社会各方开展广泛合作,拓宽开发建设融资渠道。探索“管委会+公司”的开发建设模式,统筹推进土地开发、设施建设、功能配套和招商引资。
3.健全管理体制机制。支持各地健全服务业“两区”联席会议制度,推行政府主导、市场运作的发展模式,通过委托管理、机构套合等灵活方式,实现与原有行政区划管理体制的顺畅衔接,配足工作人员,专职负责服务业“两区”建设发展、行政服务和运营管理。
(五)突出重点、强化招商,加快推动重大标志性项目建设。聚焦功能定位,创新招商模式,健全推进机制,加快形成支撑主导产业发展的项目集群。
1.推进招商引资模式创新。支持服务业“两区”制定招商引资导向目录,突出招大引强择优,在金融、信息、文化、旅游、商务服务等重点领域,选择性引进龙头型、旗舰型、基地型和总部型项目。探索适应服务业集聚特点的招商模式,积极运用规划方案招商、运营管理招商、协会商会及龙头企业以商招商等方式,推动由单个项目招商为主向功能区块整体招商为主转变。建立多样化利益分享机制,鼓励设立招商中心,引入专业化招商团队,提高招商引资整体水平和效率。提高商业综合体项目中开发商自有物业比重,通过固化平台以商招商,有效集聚发展现代服务业。建立招商签约项目督查机制,加强重点招商项目跟踪服务,提高项目合同履约率、开工率和竣工投用率。
2.加快重点项目布局建设。以完善提升服务功能为核心,优化空间和产业布局,引导大项目、大企业、大产业向规划的功能区集中布局,加强各类项目统筹协调,避免同质无序竞争。建立准入机制,严格控制业态配比,突出主导产业项目占比,外迁不符合业态要求的商户,合理引导住宿餐饮、教育、卫生等配套项目布局建设。加快推进主导产业项目建设,将投资5亿元以上主导产业项目纳入省重点项目管理范围,将投资2亿元以上和1亿元以上项目分别纳入省辖市、县(市)重点项目管理范围,力争全年在建千万元以上项目达到500个。
(六)完善平台、强化服务,全面打造优越发展环境。针对产业、企业(机构)发展需求,强化资源要素整合、服务平台构建和配套设施建设,提升支撑和服务主导产业的能力。
1.完善公共服务平台。支持服务业“两区”完善配套服务,优化投资环境,加快建设“一站式办公、一条龙服务、联审联批”的综合行政服务平台,搭建投融资、企业孵化、信息管理、人力资源等公共服务平台,在全省服务业“两区”重点建设60个功能设施完备、专业能力强的服务平台,进一步提高综合服务水平。
2.保障项目建设用地。结合正在开展的土地利用总体规划调整,进一步优化建设用地空间布局。加大闲置土地清理处置力度,盘活存量建设土地。统筹安排使用2016年度新增建设用地计划指标、城乡增减挂钩指标和工矿废弃地复垦利用试点复垦建新指标,全力保障重大基础设施、公共服务和重点招商项目用地。完善项目准入退出机制,引导土地资源紧张、发展较快的服务业“两区”建立以投资规模、投资强度、吸纳就业、单位土地税收等为主要指标的综合评价机制。探索推广先租后让、弹性出让等用地模式,切实提高土地集约节约利用水平。
3.加快配套设施建设。推进服务业“两区”产业功能、城市功能融合优化,将服务业“两区”基础设施项目优先列入各级专项建设计划,加强供排水、供气、公交等公用事业基础设施建设和运行维护管理,完善交通集散、信息网络、医疗卫生等综合配套设施,实现与城市市政管网互联互通和设施共享。提高节约集约发展水平,全面完成服务业“两区”范围内村庄(小区)迁并改造。力争完成基础设施投资200亿元,建成区面积达到200平方公里。
三、保障措施
(一)加强工作组织领导。进一步强化省服务业“两区”联席会议的统筹协调作用,不断完善工作例会制度、督导制度和通报制度。省直各有关部门要履行工作职责和落实年度目标任务,协调联动、密切配合,形成工作合力。
(二)强化市县统筹推进。建立各省辖市、县(市、区)服务业“两区”建设发展主体责任制,加强分类指导和统筹推进,明确目标任务,确定工作节点,建立重点签约项目、建设项目推进机制,实行领导分包、进度台账、工作督导等制度,确保各项工作顺利推进。
(三)抓好政策措施落实。认真做好服务业“两区”有关政策落实工作,指导各地出台总部经济、楼宇经济、专业市场、特色商业街等专项支持政策,将服务业“两区”政策落实工作纳入督导范围。加大中央和省服务业领域有关财政资金和基金对服务业“两区”建设的支持力度。加强服务业“两区”专题培训和典型经验交流推广。
(四)加强年度统计考核。建立完善服务业“两区”统计体系,加强统计监测和季度分析工作。开展服务业“两区”年度综合排序,对规模实力强、发展速度快、工作推动有力的服务业“两区”进行表彰奖励。




扫描二维码 关注我们
您当前的位置:
打印
关闭