国调办环移〔2006〕134号《关于划定南水北调中线一期工程总干渠两侧水源保护区工作的通知》
北京市、天津市、河北省、河南省人民政府:
南水北调中线工程是沿线重要的饮用水源。为了防范总干渠水质污染风险,现就组织划定南水北调中线总干渠水源保护区工作通知如下:
一、四省市人民政府要根据国家饮用水源保护有关法律和法规,按照《国务院关于落实科学发展观加强环境保护的决定》关于科学划定饮用水源保护区的要求,以及近期国务院对有关饮用水源保护区划定工作的部署,切实加强组织领导,认真开展保护区划定工作,并研究制定相关的地方法规,将中线水源保护纳入国民经济社会发展规划、水污染防治规划以及相关规划。
总干渠两侧水源保护区划定工作要坚持预防为主、安全第一、因地制宜和科学合理的原则,结合沿线经济社会发展和总干渠水质保护及工程安全需要,根据总干渠工程和两侧地形地貌、水文地质等情况,针对总干渠两侧水源保护区划定工作的特殊性,按统一划定方法划定总干渠两侧水源保护区,并将水源保护区划定和管理纳入全国和四省市饮用水源保护区划定和管理工作之中。
二、四省市有关部门应根据《中华人民共和国水污染防治法》、《中华人民共和国水法》、《中华人民共和国水土保持法》和《中华人民共和国水污染防治法实施细则》以及国家饮用水源保护有关规范性文件的规定和要求,根据国家环保总局、水利部、国土资源部和国务院南水北调办公室提出的《南水北调中线一期工程总干渠两侧水源保护区划分方法》(见本文附件),在中线一期工程总干渠两侧划定一级、二级水源保护区,报省市人民政府批准。
三、严格控制总干渠两侧水源保护区内的建设项目及其它开发活动。
(一)在中线总干渠两侧一级水源保护区内,不得建设任何与中线总干渠水工程无关的项目,农业种植不得使用不符合国家有关农药安全使用和环保有关规定、标准的高毒和高残留农药。
(二)在中线总干渠两侧二级水源保护区内,不得从事以下活动:
1、新建、扩建污染较重的废水排污口,设置医疗废水排污口;
2、新建、扩建污染重的化工建设项目,新建、扩建电镀、皮革加工、造纸、印染、生物发酵、选矿、冶炼、炼焦、炼油和规模化禽畜养殖以及其他污染重的建设项目;
3、设置生活垃圾、医疗垃圾、工业危险废物等危险废物集中转运、堆放、填埋和焚烧设施,设置危险品转运和贮存设施,新建加油站及油库;
4、使用不符合国家有关农药安全使用和环保有关规定、标准的高毒和高残留农药;
5、将不符合国家《生活饮用水卫生标准》和有关规定的水人工直接回灌补给地下水;
6、建立墓地和掩埋动物尸体;
7、利用渗坑、渗井、裂隙、溶洞以及漫流等方式排放工业废水、医疗废水和其他有毒有害废水。将剧毒、持久性和放射性废物以及含有重金属废物等危险废物直接倾倒或埋入地下。已排放、倾倒和填埋的,按国家环保有关法律、法规的规定,在限期内进行治理。
(三)不得安排大气污染物最大落地浓度位于总干渠范围内的建设项目。
(四)穿越总干渠的桥梁,必须设有遗洒和泄漏收集设施,并采取交通事故带来的水质安全风险防范措施。
四、请四省市在2007年9月30日前,完成中线总干渠保护区的划定工作,并按国家饮用水源保护有关法律和法规的规定发布实施。
各省市南水北调配套工程水源保护区划定工作可根据实际情况参照划定。
四省市人民政府有关部门要及时研究工作中出现的新问题,并将有关情况报国家环保总局、水利部、国土资源部和国务院南水北调办公室。
南水北调中线一期工程总干渠两侧水源保护区划分方法
(一)隧道、暗涵和输水管道等非明渠段
一级水源保护区范围按由工程外边线向两侧外延50米,二级水源保护区范围按由一级水源保护区边线向两侧外延150米。各地方政府可结合本地具体情况,对划分标准提出具体要求。
(二)输水明渠段
1、设计地下水位低于渠底的渠段,其一级水源保护区范围按由工程管理范围边线(防护栏网)向两侧外延50米,二级水源保护区范围按由一级水源保护区边线向两侧外延1000米;
2、设计地下水位高于渠底、采用外排或内排方式排地下水的渠段两侧一级水源保护区范围,分别按由工程管理范围边线(防护栏网)向两侧外延100米和200米;
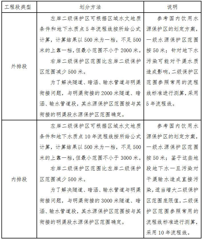
3、设计地下水位高于渠底、采用外排或内排方式排地下水的渠段两侧二级水源保护区范围,根据测算公式,实际测算。确定的范围按实际测算结果,外排段左、右侧二级水源保护区范围分别按由工程管理范围边线(防护栏网)向左、右侧外延不小于2000米和1500米;内排段左、右侧二级水源保护区范围分别按由渠道沿线工程管理范围边线(防护栏网)向左、右侧外延不小于3000米和2500米。具体方法如下:
(1)划分方法

(2)测算公式
二级保护区的划分目的是为防止微生物、病原体以外的其他污染物(持久性污染物除外)通过进入地下水系统,污染总干渠输水。常用的做法是以地下水实际平均流速计算水质点5-10年流程线为二级保护区边界。根据地下水渗流理论,测算公式如下:
L=KJT/λ
式中:
L:测算距离(米),即最小保护区半径;
K:渗透系数(米/日),可根据当地实际区域水文地质条件确定,取待划分区渠段的纵向2000米、横向4000米和垂向地面以下3米到渠底标高以下10米范围内的平均等效渗透系数,平均等效渗透系数取值方法可依据水文地质手册等有关章节;
J:水力坡度(无量纲),可根据当地实际区域水文地质条件确定,其取值区域范围参照上述K值的区域范围;
T:滞留时间(日),外排段取1825日(5年),内排段取3650日(10年);
λ:为有效孔隙度n或给水度μ(无量纲)。对于大孔隙岩石,n与μ在数值上很相近,λ采用n值或μ值均可,对于细颗粒岩石如粘土,二者相差较大,须采用μ值。μ值可根据当地实际区域水文地质条件确定,取值范围参照上述K值的区域范围。
例:在某地区内排段,区域地下水水力坡度为2/1000,含水层渗透系数为100米/日,有效孔隙度为0.22,则:
L=100X2/1000X3650/0.22=3318 (米)
以500米为一档,不足500米的上靠一档,左岸保护区范围为3500米,右岸为3000米。
(三)名词解释
1、外排段:为防止地下水扬压力对工程的破坏,以暗管集水或天然河沟并利用地形形成的水位差将地下水排出,这种排水方式称为自流外排;以集水井集水并通过抽排系统将地下水排至干渠外,这种排水方式称为抽水外排。采用自流外排和抽水外排的渠段称为外排段。
2、内排段:为防止地下水扬压力对工程的破坏,以暗管集水,地下水通过集水管汇入集水箱,集水箱设有逆止阀,当地下水位高于干渠水位或渠底一定高度时,逆止阀打开,地下水排入干渠内,反之关闭,这种排水方式称为逆止阀自流内排;以集水井集水并利用抽排系统将地下水排入干渠内,这种排水方式称为抽水内排。采用自流内排和抽水内排的渠段称为内排段。

扫描二维码 关注我们
您当前的位置:
打印
关闭