7*24小时服务热线:
18003716036
《中小学生安全教育服务规范》(GB/T38716-2020)【全文附高清无水印PDF+可编辑Word版下载】
标准号:GB/T38716-2020
中文标准名称:中小学生安全教育服务规范
英文标准名称:Primary and secondary school students safety education service specification
中国标准分类号(CCS):A16
国际标准分类号(ICS):03.080.01
发布日期:2020-03-31
实施日期:2020-09-01
主管部门:国家标准化管理委员会
归口单位:全国公共安全基础标准化技术委员会
发布单位:国家市场监督管理总局、中国国家标准化管理委员会
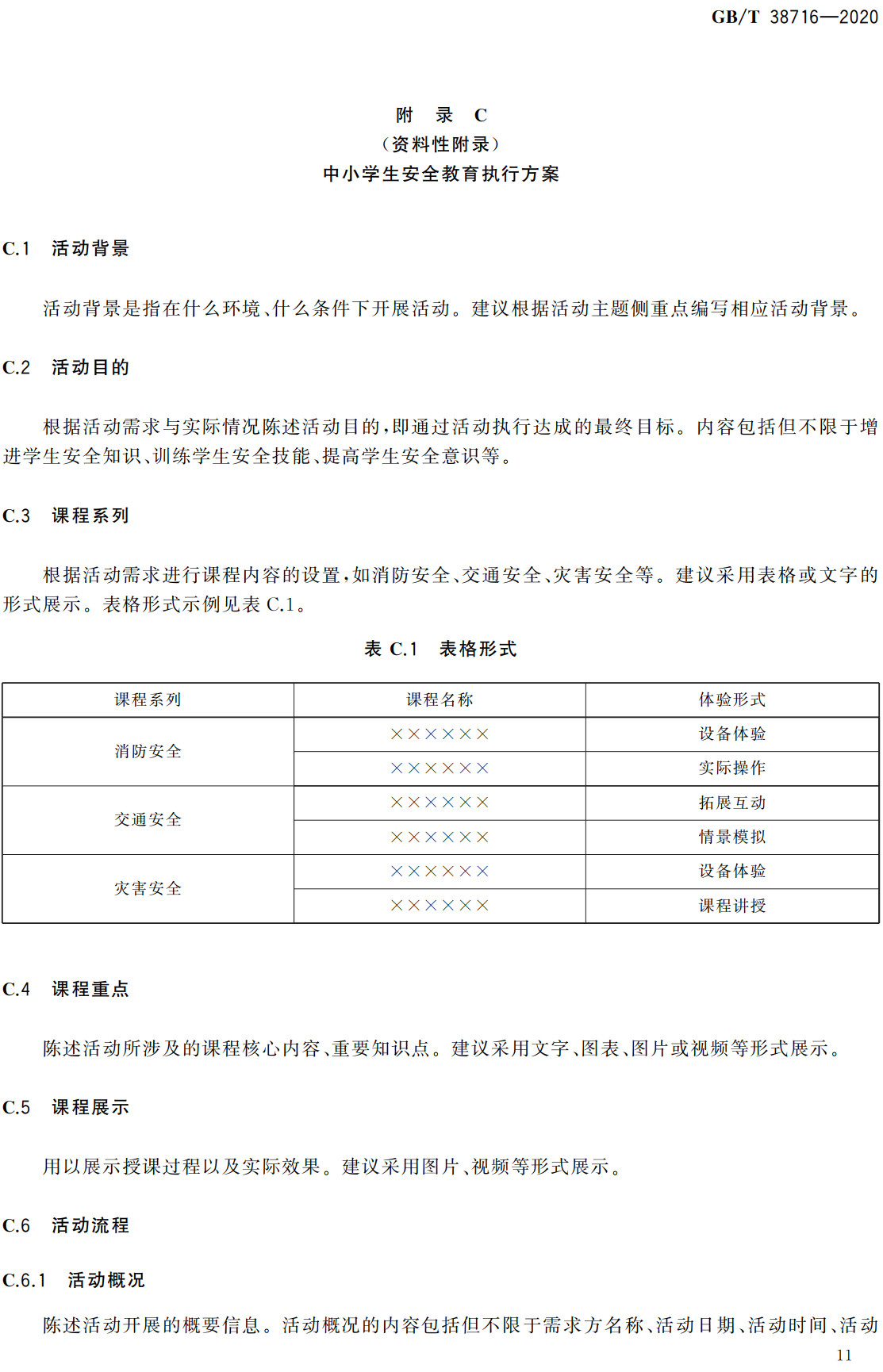
简介:本标准规定了中小学生安全教育的服务总则,服务组织要求,服务项目策划、实施与评价总结,持续改进。本标准适用于开展中小学生安全教育服务的组织。
PDF质量:高清晰PDF无水印版+Word版【内容可复制、可编辑、可搜索、可打印】(官方正式版、完整版,共计:24P(页),PDF文档大小:0.4MB)
请注意:本资源压缩包内共含3个版本:高清无水印PDF版、高清PDF扫描版、可编辑Word版,详见下图:





本次捐赠数额为:10.00 元 【点击此处扫码支付】