国土资党发〔2010〕45号《中共国土资源部党组关于国土资源系统开展“两整治-改革”专项行动的通知》
中共国土资源部党组关于国土资源系统开展“两整治-改革”专项行动的通知
国土资党发〔2010〕45号
各省、自治区、直辖市国土资源厅(国土环境资源厅、国土资源局、国土资源和房屋管理局、规划和国土资源管理局),副省级城市国土资源行政主管部门,新疆生产建设兵团国土资源局,各派驻地方的国家土地督察局,中国地质调查局及部其他直属单位,部机关各司局:
近年来,各级国土资源部门高度重视反腐倡廉建设,认真贯彻落实中央一系列重大部署,坚持把党风廉政建设作为推进国土资源事业发展的政治保障和生命线,坚持把行政权力监管的薄弱环节作为党风廉政建设工作的重点区位,着力推进制度创新和源头防腐,积极规范权力运行,严肃查处腐败案件,党风廉政建设和反腐败工作取得积极成效,为国土资源事业改革发展提供了有力保障。同时也应该看到,随着工业化、城镇化、市场化快速发展,国土资源管理的法规制度改革滞后,资源供需矛盾日益突出,利益主体多元化、关联复杂化,市场配置机制还不够健全,监督管理制度还不够完善,对一些环节的权力运行还缺乏有效制约,涉地涉矿腐败案件易发多发,在社会上造成了恶劣的影响,损害了国土资源部门的形象和公信力,国土资源领域党风廉政建设和反腐败工作形势严峻、任务艰巨。
为贯彻落实深入开展国土资源领域腐败问题治理电视电话会议精神,加大对重点环节和关键部位腐败问题的治理力度,进一步推进国土资源系统反腐倡廉建设,部党组决定,从现在开始到明年年底,在国土资源系统开展“两整治、一改革”专项行动,着力整治土地和矿业权交易市场存在的突出问题,着力整治干部队伍康洁从政存在的突出问题,深化国土资源管理制度改革,切实纠正工作不落实、监管不到位的问题,严肃查处违纪违法案件,建立健全制度,有效遏制腐败案件易发多发的态势。
一、开展土地和矿业权交易市场专项整治
土地和矿业权交易市场整治的主要任务是,着力解决土地和矿业权出让中存在的突出问题,健全完善制度,强化监管措施,规范市场交易行为,切实解决土地和矿业权出让中的腐败问题,促进加快建立统一规范的土地和矿业权交易市场。
(一)进一步规范土地使用权交易市场。着力解决国有建设用地出让中,规避招拍挂,违反规定设置出让条件的问题;着力解决领导干部违反规定插手干预土地出让审批的问题;着力解决擅自调整修改土地出让条件的问题;着力解决土地储备、土地供应和土地出让信息不公开、不对称的问题。国有土地使用权出让必须进入有形交易市场,积极推进网上交易和网上监管;有条件的地方要将土地出让纳入政府公共资源交易平台.严格土地出让后监管,对土地使用权招标拍卖挂牌出让后,擅自调整修改土地出让条件的,必须重新招标拍卖挂牌出让。
(二)加快建立健全矿业权交易市场。深入治理矿业权交易市场存在的突出问题,重点解决矿业权出让公开竞争制度不健全、交易制度不完善、监管不到位和领导干部违规插手干预矿业权出让等问题。探矿权采矿权招拍挂必须进入有形交易市场,积极推进网上交易和网上监管,有条件的地方尽快将矿业权出让纳入政府公共资源交易平台。
(三)切实加强上地储备机构管理。土地储备机构必须与其下设或挂靠的从事土地开发相关业务的机构彻底脱钩,收购土地遴选价格评估机构应坚持公开、公正的选择方式,土地前期开发必须按规定通过招标方式选择工程实施单位。各地国土资源部门及所属企事业单位,不得直接从事土地一级市场开发。
各级国土资源部要抓紧研究提出完善制度和强化监管的具体措施和办法,切实解决土地和矿业权出让中的腐败问题,加快建立统一规范的土地和矿业权交易市场。
二、开展整纪纠风专项整治
整纪纠风的主要任务是,认真开展廉政风险点排查和自查自纠工作,全面查找国土资源管理中易发腐败问题的薄弱环节,坚决纠正干部队伍中存在的突出问题,严肃纪律,规范工作人员行为,查处违法违纪案件,针对存在的问题,制定防范和整改措施,进一步健全和完善制度,切实加强管理,促进干部廉洁从政,实现各地行风评议名次升上去,违纪违法案件数量降下来的阶段性目标。
(一)开展廉政风险点排查。针对国土资源系统现行制度、关键岗位、核心业务、重点部位和环节,全面排查管理漏洞和廉政风险点,制定具体防范措施。重点围绕土地和矿业权出让审批、土地整治、征地补偿、调查评价、执法监察等方面,堵漏补缺、建章立制。
(二)开展自查自纠。组织动员全系统干部依据廉洁从政若干准则,全面开展自查自纠,针对存在的问题制定整改措施,并切实落实到位。明确自查自纠的政策和时限,本着自纠从宽、被查从严的原则,对在规定的时限内主动纠正问题的,从轻处理;对存在问题又不主动自查自纠的,按照有关规定严肃处理。各级国土资源部门要结合工作实际,制定自查自纠实施方案,对自查自纠工作的时间进度、工作步骤和工作方式等作出具体安排。
(三)严肃处理不廉洁行为。结合国土资源管理实际,按照干部管理权限,国土资源系统工作人员有下列行为的,应先行停职或免职,并按有关规定和程序予以处理:一是在土地矿产审批中违反程序、弄虚作假的;二是违规操作、插手土地矿业权评估和出让的;三是利用工作之便,在项目安排、资金拨付等方面打招呼、协调运作,为自己和他人谋取私利的;四是在国土资源执法中,以案谋私,有案不查、瞒案不报、执法“放水”的;五是在项目实施和资金使用中违规操作、弄虚作假的。(四)严肃查处违纪违法案件。重点查处十类违纪违法案件:一是在土地和矿业权出让审批中,非法批准、低价出让、擅自批准改变用地性质等行为。二是违规出让土地使用权和矿业权或在招标拍卖挂牌中,量身定做,滥设前置条件等行为;三是擅自修改调整土地利用规划等违规违法行为;四是在土地调查、土地确权登记发证和勘查、采矿许可证发放中违规操作、弄虚作假等行为;五是利用工作之便插手土地整治项目的立项、设计、招投标、资金使用和工程验收谋取私利等行为;六是虚报耕地复垦数量和倒卖补充耕地指标的行为;七是在执法监察中,滥用自由裁量权谋取私利的行为;八是土地使用权、矿业权有偿出让、转让、储量评审和工程项目的评估中与中介机构、委托方互相串通,索贿受贿行为;九是擅自减免或缓缴土地出让金和矿产资源规费的行为;十是套取专项资金、设“账外账”、“小金库”、滥支乱花、贪污挪用的行为。在严肃查办案件的同时,要进一步加强廉洁从政教育,部署开展地方和基层国土资源部门主要负责同志廉政教育机制整训,年底前作出计划安排,明年分批实施,2011年内完成。
三、深化国土资源管理制度改革
深化国土资源管理制度改革的主要任务是,着力解决国土资源管理制度不完善,体制机制改革创新不到位,权力缺乏有效制约等问题,进一步转变管理职能,深化审批制度改革,建立权力制约机制,推行阳光行政,出台一批切实可行的规章制度,建立健全长效机制。
(一)坚持市场取向,坚定不移地转变管理职能。切实转变行政管理职能和资源配置方式,把不该管、管不了的事坚决交给地方、市场、社会和中介,加快从重微观向宏观、从重审批向重监管、从重项目安排向制度设计的转变,把权力和责任真正放下去,把服务和监管切实抓起来。要大力推进土地和矿业权配置的市场化进程,进一步压缩自由裁量权,制定下发关于推动土地、矿业权交易市场平台建设的意见,加快建立全国规则统一、程序科学、公开透明的土地和矿业权交易市场。加强对土地整理、土地估价、储量评审和矿业权评估机构的管理,严禁行政管理人员在经营性事业单位或中介机构交叉任职,切实做到政事分开、管办分离。制定土地估价管理办法和矿业权评估行业管理办法,建立中介机构廉洁从业和诚信档案,加大中介机构和从业人员违法违规的责任追究力度。各级国土资源管理部门要制定并公开年度职能转变的具体工作目标,职能转变情况纳入年度考核内容。
(二)突出关键环节,坚定不移地规范权力运行。加强行政资金管理、项目安排、干部人事制度等权力运行的重点部位和关键环节的监督,规范权力运行,从源头上预防腐败。要进一步推进土地和矿产审批制度改革,严格实行接办分离、网上报批、联网审查、集体会审、限时办结、结果公开,接受社会监督。要强化对行政执法权的监督,敢于碰硬,不怕得罪人,严格查处违法违规案件。要强化干部人事管理的监督,大力推进干部人事制度改革,特别是要商请地方进一步完善干部轮岗交流制度,对各级国土资源部门负责人和管预算、管项目、管执法、管人事等关键岗位的干部,要加大交流的力度。要加快建立财务电子监管系统,对大额资金管理、重大专项等实施在线全程监管,完善预算编制和执行情况报告和通报制度,并加强内部经济审计和离任经济审计制度。
(三)运用现代手段,坚定不移地推进政务公开。持续加强国土资源综合监管平台建设,进一步健全完善集遥感影像、监测变化信息、土地利用现状图于一体的全国国土资源利用“一张图”和土地“批、供、用、补、查”综合电子信息监管平台,实现建设用地全程动态网上监管,并大力完善矿业权统一配号系统,逐步将矿产资源勘查开采纳入遥感监测范围,充分利用“一张图”管地、管矿,健全完善“天上看、地上查、网上管”的国土资源综合监管体系.要坚定不移地推动国土资源系统政务信息公开,加大电子政务建设力度,针对社会广泛关注的土地、矿业权市场中的热点问题,迅速集成各地审批结果、供应计划、交易情况和违法案件等信息,公开发布并接受社会监督。
(四)严格责任追究,坚定不移地落实廉政规定。按照党风廉政责任制和行政问责的有关规定,对本单位、本部门腐败案件多发频发,造成严重后果和恶劣影响的,要对主要责任人实施问责。对在本地区行风评议中评价较差、排名靠后的,上一级国土资源部门党组(党委)要约谈单位主要负责人,被约谈单位党组(党委)要向上一级国土资源部门党组(党委)作出说明。对问题较多又不能及时整改纠正的,由国土资源部门会同纪检监察机关和组织部门,按照干部管理权限提出干部调整的意见和建议。
四、工作要求
各级国土资源部门要认真学习贯彻落实深入开展国土资源领域腐败问题治理工作电视电话会议精神,结合本部门本单位实际,制定“两整治、一改革”的具体实施方案,采取切实有力的措施,扎扎实实抓好落实,确保取得实效。
(一)积极主动作为。要深刻认识开展“两整治、一改革”工作的重要性,高度重视,加强领导,周密部署。主要领导要讲政治、讲大局,亲自部署,亲自过问,亲自协调,亲自督办。更旗帜鲜明,态度坚决,不能有丝毫懈怠,不能避重就轻,不能以各种理由和客观原因回进矛盾,搞形式主义。
(二)强化督促检查。要加强督促检查工作,掌握工作进度,督促工作落实,对工作重视不够、组织不力、行动迟级、甚至敷衍塞责的,要追究责任。主要领导要结合当地的实际,针对工作的进度,组织开展经常化的督促检查,确保工作目标的实现。部党组决定,10月底,将组织开展“两整治、一改革”工作情况检查。
(三)搞好协调联动。各级国土资源管理部门在“两整治、一改革”中,要多向党委、政府汇报,加强与纪检、监察、检察机关的沟通联系、协调联动、积极配合逐步建立常态化的协调联络机制,形成齐抓共管的工作格局。要把“两整治、一改革”工作纳入工程建设领域突出问题专项治理,与工程建设治理工作相结合整体推进,上下联动,形成合力。
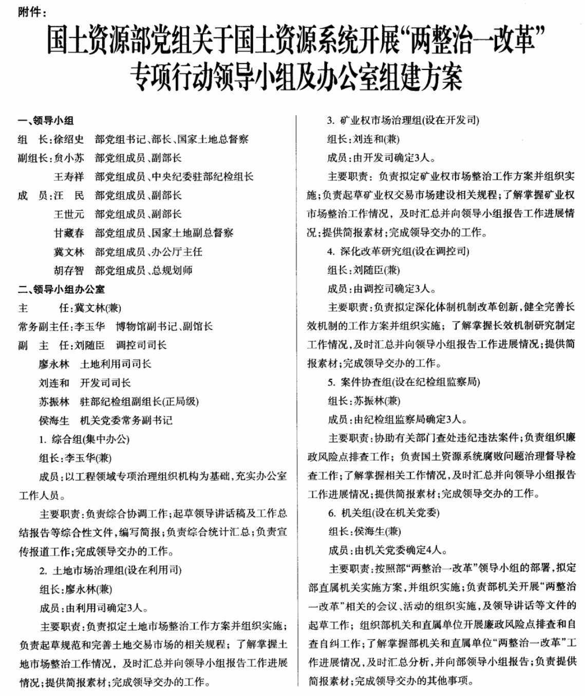
(四)落实工作责任。各级国土资源部门要发挥主体作用,积极主动地开展工作,主要负责同志负总责,分管领导各负其责,具体工作要责任到人。国土资源部成立了领导小组,并抽调专门人员组成办公室,专司此项工作。各地国土资源部门也要建立相应的组织机构,抽调得力干部,组成专门工作班子。
(五)注重统筹谋划。要通过开展“两整治、一改革”来解决问题、促进业务工作,做到两结合、两促进、两不误。要做到既要深入排查问题,敢于揭摆问题,不避短、不护短,认真整改、严肃查处;又要注意把握正确的舆论导向,大力宣传推广清正廉洁、依法行政的先进典型,鼓舞士气,弘扬正气,进一步促进业务工作的开展。在开展工作中遇到重大问题,要及时请示报告。
(六)领导机关带头。部机关以及省厅、市局机关,要在开展“两整治、一改革”工作中走在前头,带头查找廉政风险点,带头制定防范措施,带头接受公众监督,带头整改突出问题,带头严格自律,充分发挥表率作用。要求基层做的,领导机关首先要做到;要求大家做的,领导干部首先要做到,以机关带系统,确保“两整治、一改革”工作扎实开展,取得实效。
开展“两整治、一改革”的各项任务,要在2011年底前全部完成。其中,廉政风险点排查和自查自纠及整改工作,于今年年底前完成,并提交总结报告。各单位工作进展情况和重大事项要及时报部。


扫描二维码 关注我们
您当前的位置:
打印
关闭