环办科财函〔2019〕881号《生态环境部办公厅关于同意开展环境综合治理托管服务模式试点的通知》
浏览量: 时间:2019-12-10 00:34:55
生态环境部办公厅关于同意开展环境综合治理托管服务模式试点的通知
环办科财函〔2019〕881号
上海市、江苏省、湖北省生态环境厅(局),各试点实施单位与项目承担单位:
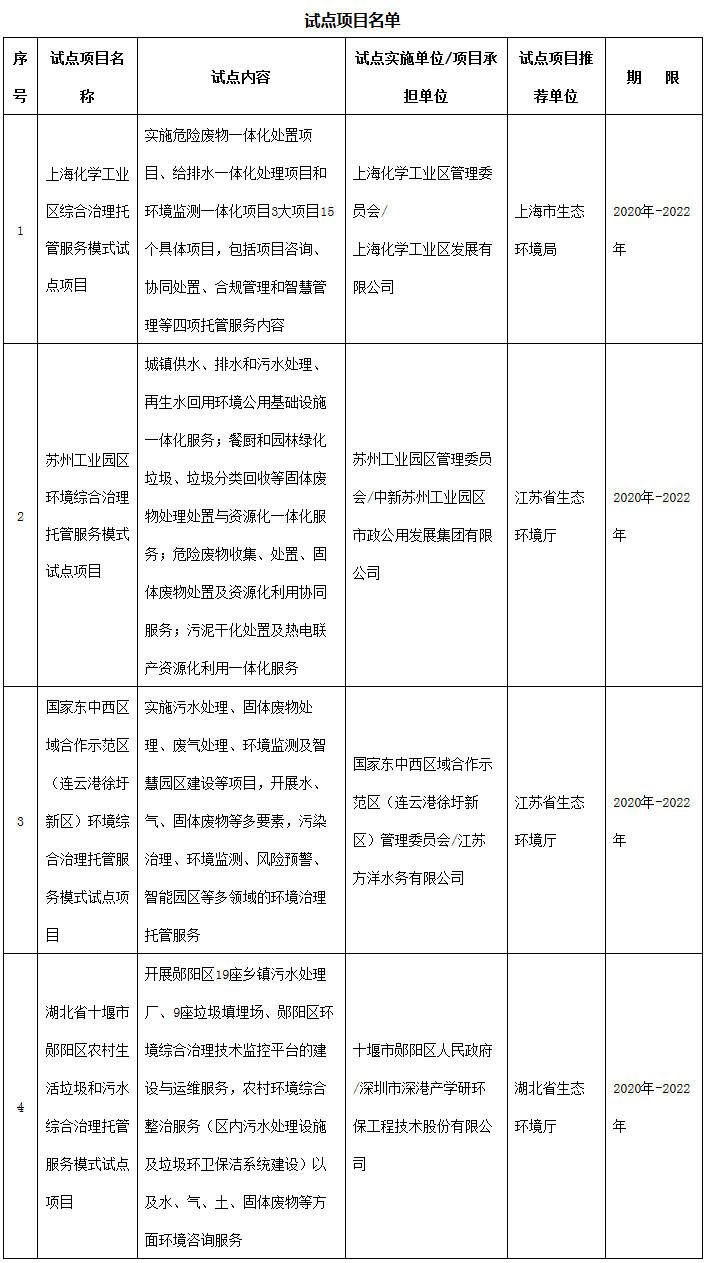
为深入贯彻党的十九大和全国生态环境保护大会精神,落实党中央、国务院有关工作要求,进一步推进环境服务业发展,提升环境服务水平,根据《环保服务业试点工作管理办法(试行)》(环办函〔2014〕491号,以下简称《管理办法》),我部对上海市生态环境局等单位推荐的环境综合治理托管服务模式试点项目(以下简称试点项目)进行了审核。经研究,同意上海化学工业区环境综合治理托管服务模式试点项目等4个项目作为试点项目(名单见附件)开展试点工作,期限为2020年-2022年。
请各试点实施单位和推荐单位认真贯彻国家有关环境服务业发展要求和《管理办法》规定,在试点项目开展过程中积极探索政策机制和实施模式创新,推进多领域、多要素协同治理,着重提升环境服务质量和效能,推动环境质量改善。同时,各试点实施单位应及时向我部报送试点项目年度进展情况报告和试点总结报告。
附件:试点项目名单
生态环境部办公厅
2019年12月3日


扫描二维码 关注我们
您当前的位置:
打印
关闭