国知发管函字〔2016〕160号《国家知识产权局关于在广州市等地区和单位开展专利质押融资及专利保险试点示范工作的通知》
国家知识产权局关于在广州市等地区和单位开展专利质押融资及专利保险试点示范工作的通知
国知发管函字〔2016〕160号
各省、自治区、直辖市、新疆生产建设兵团知识产权局,各有关单位:
根据《国务院关于新形势下加快知识产权强国建设的若干意见》(国发〔2015〕71号)的有关精神,按照《国家知识产权局办公室关于报送知识产权质押融资及专利保险试点、示范的通知》(国知办函管字〔2016〕145号)的具体要求,并结合各地推荐,为充分发挥知识产权投融资工作对国家创新发展的积极促进作用,国家知识产权局决定在广州市等72个地区和单位开展专利质押融资、专利保险试点示范工作,试点示范时间自2016年8月起,为期3年。
各省(区、市)知识产权局要加强指导和监督,确保各试点示范地区工作深入有序开展。各试点示范地区和单位要按照上报的工作方案,认真组织实施,加强条件保障,加快建立完善工作机制,创新工作模式,确保试点示范工作取得实效。
请各省(区、市)知识产权局汇总辖区内本通知确定的试点示范地区和单位负责领导和日常联系人及联系方式(办公电话、手机和E-mail),于2016年8月19日前以电子件形式发送至gengzhongze@126.com。
特此通知。
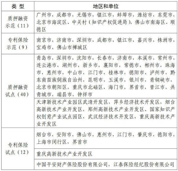
附件:专利质押融资及专利保险试点示范地区和单位名单
国家知识产权局
2016年8月15日
专利质押融资及专利保险试点示范地区和单位名单


扫描二维码 关注我们
本文链接://m.0798ci.com/doc/73499.html
本文关键词: 国知发管函字, 国家知识产权局, 广州市, 地区, 单位, 质押, 融资, 专利, 保险, 试点, 示范, 通知
您当前的位置:
打印
关闭