国函〔2019〕38号《国务院关于做好自由贸易试验区第五批改革试点经验复制推广工作的通知》
国务院关于做好自由贸易试验区第五批改革试点经验复制推广工作的通知
国函〔2019〕38号
各省、自治区、直辖市人民政府,国务院各部委、各直属机构:
建设自由贸易试验区(以下简称自贸试验区)是党中央、国务院在新时代推进改革开放的一项战略举措,在我国改革开放进程中具有里程碑意义。按照党中央、国务院决策部署,自贸试验区所在省市和有关部门结合各自贸试验区功能定位和特色特点,全力推进制度创新实践,形成了自贸试验区第五批改革试点经验,将在全国范围内复制推广。现就有关事项通知如下:
一、复制推广的主要内容
(一)在全国范围内复制推广的改革事项。
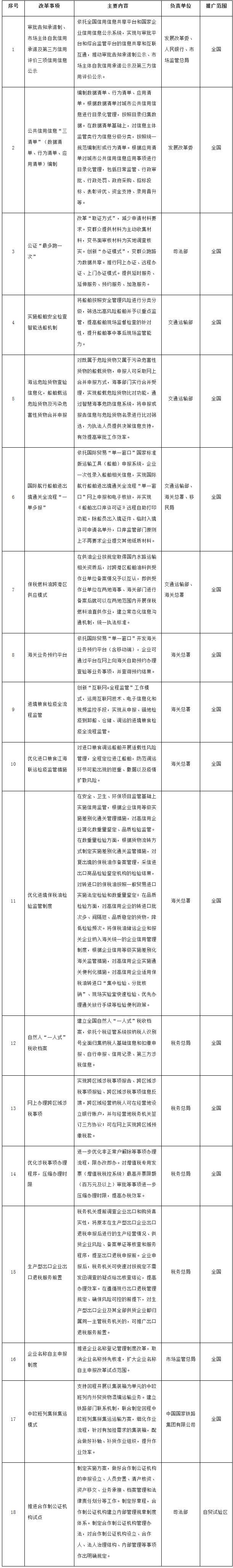
1.投资管理领域:“公证‘最多跑一次’”、“自然人‘一人式’税收档案”、“网上办理跨区域涉税事项”、“优化涉税事项办理程序,压缩办理时限”、“企业名称自主申报制度”等5项。
2.贸易便利化领域:“海运危险货物查验信息化,船舶载运危险货物及污染危害性货物合并申报”、“国际航行船舶进出境通关全流程‘一单多报’”、“保税燃料油跨港区供应模式”、“海关业务预约平台”、“生产型出口企业出口退税服务前置”、“中欧班列集拼集运模式”等6项。
3.事中事后监管措施:“审批告知承诺制、市场主体自我信用承诺及第三方信用评价三项信用信息公示”、“公共信用信息‘三清单’(数据清单、行为清单、应用清单)编制”、“实施船舶安全检查智能选船机制”、“进境粮食检疫全流程监管”、“优化进口粮食江海联运检疫监管措施”、“优化进境保税油检验监管制度”等6项。
(二)在自贸试验区复制推广的改革事项。
投资管理领域:“推进合作制公证机构试点”。
二、高度重视复制推广工作
各地区、各部门要以习近平新时代中国特色社会主义思想为指导,全面贯彻党的十九大和十九届二中、三中全会精神,深刻认识复制推广自贸试验区改革试点经验的重大意义,将复制推广工作作为贯彻新发展理念、推动高质量发展、建设现代化经济体系的重要举措,更大力度转变政府职能,全面提升治理能力现代化水平,着力推动制度创新,进一步优化营商环境,激发市场活力,逐步构建与我国开放型经济发展要求相适应的新体制、新模式,推动形成全面开放新格局,不断增强经济创新力和竞争力。
三、切实做好组织实施
各省(自治区、直辖市)人民政府要将自贸试验区改革试点经验复制推广工作列为本地区重点工作,加强组织领导,加大实施力度,强化督促检查,确保复制推广工作顺利推进,改革试点经验落地生根、取得实效。国务院各有关部门要主动作为,完成复制推广工作。需报国务院批准的事项要按程序报批,需调整有关行政法规、国务院文件和部门规章规定的,要按法定程序办理。国务院自由贸易试验区工作部际联席会议办公室要适时督查复制推广工作进展和成效,协调复制推广工作中的重点和难点问题。复制推广工作中遇到的重大问题,要及时报告国务院。
附件:自由贸易试验区第五批改革试点经验复制推广工作任务分工表
国务院
2019年4月14日
自由贸易试验区第五批改革试点经验复制推广工作任务分工表


扫描二维码 关注我们
您当前的位置:
打印
关闭