公法〔2018〕1248号《公安部关于不再要求提供有关规章设定证明事项和取消有关规范性文件设定证明事项的通知》
浏览量: 时间:2020-08-17 02:18:38
公安部关于不再要求提供有关规章设定证明事项和取消有关规范性文件设定证明事项的通知
公法〔2018〕1248号
依据2020年7月21日公安部发布的《公安部关于保留废止修改有关收容教育规范性文件的通知》(公法制〔2020〕818号)规定,本规范性文件继续有效。
各省、自治区、直辖市公安厅、局,新疆生产建设兵团公安局:
为深入贯彻党中央、国务院关于深化“放管服”改革的重大决策部署,按照《国务院办公厅关于做好证明事项清理工作的通知》(国办发〔2018〕47号,以下简称《通知》)要求,公安部对有关规章和规范性文件设定的证明事项进行清理。20I8年8月,公安部已下发通知,对申请典当特行许可证时提供无犯罪记录证明、相关负责人简历,申请保安服务(培训)许可证时提供有关人员相关工作经验、经历证明、无被刑事处罚、劳动教养、收容教育、强制隔离戒毒证明、无故意犯罪记录证明,会见被收容教育人员时提供家属关系证明,发生自然灾害造成机动车灭失申请注销登记时提交机动车灭失证明等9项证明事项不再要求提供。
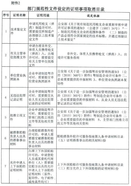
现根据《通知》要求,决定对有关规章设定的13项证明事项不再要求提供,对有关规范性文件设定的9项证明事项予以取消。各地接此通知后,请结合本地实际,认真贯彻执行。
附件:
1、部门规范性文件设定的证明事项取消目录
2、不再要求提供部门规章设定的证明事项目录
公安部
2018年11月1日





扫描二维码 关注我们
您当前的位置:
打印
关闭