上证发〔2018〕59号《上海证券交易所交易规则》(2018年修订版全文)
关于修订《上海证券交易所交易规则》的通知
上证发〔2018〕59号
各市场参与人:
为进一步优化收盘交易机制,维护市场交易秩序,保护投资者权益,经中国证监会批准,上海证券交易所(以下简称本所)对《上海证券交易所交易规则》(以下简称《交易规则》)进行了修订,现予发布,并就有关事项通知如下。
一、本次修订的具体内容
本次修订主要涉及收盘价产生方式的相关条款,对股票交易实施收盘集合竞价,基金、债券及债券回购的收盘价产生方式暂不调整。
(一)明确收盘集合竞价阶段的交易时间
第2.4.2条修改为:“采用竞价交易方式的,除本规则另有规定外,每个交易日的9:15至9:25为开盘集合竞价时间,9:30至11:30、13:00至14:57为连续竞价时间,14:57至15:00为收盘集合竞价时间。
基金、债券、债券回购交易,每个交易日的9:15至9:25为开盘集合竞价时间,9:30至11:30、13:00至15:00为连续竞价时间。
开市期间停牌并复牌的证券除外。
根据市场发展需要,经证监会批准,本所可以调整交易时间。”
(二)增加收盘集合竞价阶段申报安排的规定
第3.4.1条修改为:“本所接受交易参与人竞价交易申报的时间为每个交易日9:15至 9:25、9:30至11:30 、13:00至15:00。
每个交易日9:20至9:25的开盘集合竞价阶段、14:57至15:00的收盘集合竞价阶段,本所交易主机不接受撤单申报;其他接受交易申报的时间内,未成交申报可以撤销。撤销指令经本所交易主机确认方为有效。
本所认为必要时,可以调整接受申报时间。”
(三)调整收盘价产生方式,对基金、债券及债券回购做专门规定
第4.1.3条修改为:“除本规则另有规定外,证券的收盘价通过集合竞价的方式产生。收盘集合竞价不能产生收盘价或未进行收盘集合竞价的,以当日该证券最后一笔交易前一分钟所有交易的成交量加权平均价(含最后一笔交易)为收盘价。
基金、债券、债券买断式回购的收盘价为当日该证券最后一笔交易前一分钟所有交易的成交量加权平均价(含最后一笔交易)。
债券质押式回购的收盘价为当日该证券最后一笔交易前一小时所有交易的成交量加权平均价(含最后一笔交易)。
当日无成交的,以前收盘价为当日收盘价。”
(四)规定收盘集合竞价的即时行情揭示内容
第5.2.1条修改为:“每个交易日9:15至9:25开盘集合竞价期间、14:57至15:00收盘集合竞价期间,即时行情内容包括:证券代码、证券简称、前收盘价格、集合竞价虚拟参考价格、虚拟匹配量和虚拟未匹配量。”
(五)明确开市期间未成交买卖申报的相关安排
第3.5.2条修改为:“当前竞价交易阶段未成交的买卖申报,自动进入当日后续竞价交易阶段。”
(六)调整无价格涨跌幅限制证券的价格控制方式
1.第3.4.15条修改为:“除本所另有规定外,买卖无价格涨跌幅限制的证券,集合竞价阶段的有效申报价格应符合下列规定:
(一)股票开盘集合竞价阶段的交易申报价格不高于前收盘价格的900%,并且不低于前收盘价格的50%;
(二)基金、债券开盘集合竞价阶段的交易申报价格最高不高于前收盘价格的150%,并且不低于前收盘价格的70%;
(三)股票收盘集合竞价阶段的交易申报价格不高于最新成交价格的110%且不低于最新成交价格的90%。
当日无交易的,前收盘价格视为最新成交价格。
开盘集合竞价阶段的债券回购交易申报无价格限制。”
2.第3.4.16条修改为:“除本所另有规定外,买卖无价格涨跌幅限制的证券,连续竞价阶段、开市期间停牌阶段的有效申报价格应符合下列规定:
(一)股票连续竞价阶段、开市期间停牌阶段的交易申报价格不高于最新成交价格的110%且不低于最新成交价格的90%;
(二)基金、债券、债券回购连续竞价阶段的交易申报价格不高于即时揭示的最低卖出价格的110%且不低于即时揭示的最高买入价格的90%;同时不高于上述最高申报价与最低申报价平均数的130%且不低于该平均数的70%;即时揭示中无买入申报价格的,即时揭示的最低卖出价格、最新成交价格中较低者视为前项最高买入价格;即时揭示中无卖出申报价格的,即时揭示的最高买入价格、最新成交价格中较高者视为前项最低卖出价格。
当日无交易的,前收盘价格视为最新成交价格。
根据市场需要,本所可以调整申报价格限制的规定。”
(七)调整证券开市期间停牌的规定
第4.2.5条修改为:“证券开市期间停牌的,停牌前的申报参加当日该证券复牌后的交易;停牌期间,可以继续申报,也可以撤销申报;复牌时对已接受的申报实行集合竞价,停牌及集合竞价期间不揭示集合竞价虚拟参考价格、虚拟匹配量、虚拟未匹配量。
证券停牌时间跨越14:57且须于当日复牌的,于14:57复牌,此后进入后续交易阶段。”
(八)调整虚拟“量”“价”的相关表述及定义
第11.4条第(七)款至第(九)款修改为:“(七)集合竞价虚拟参考价格:指截至揭示时所有有效申报按照集合竞价规则虚拟成交并予以即时揭示的价格。
(八)虚拟匹配量:指截至揭示时按照集合竞价虚拟参考价格虚拟成交并予以即时揭示的申报数量。
(九)虚拟未匹配量:指截至揭示时不能按照集合竞价虚拟参考价格虚拟成交并予以即时揭示的买方或卖方剩余申报数量。”
二、本次修订后的实施安排
(一)实施日期
本次修订后的《交易规则》全文重新发布,并自2018年8月20日起实施。请各会员单位按照有关业务调整内容,尽快做好业务和技术准备。
(二)暂缓实施的条款
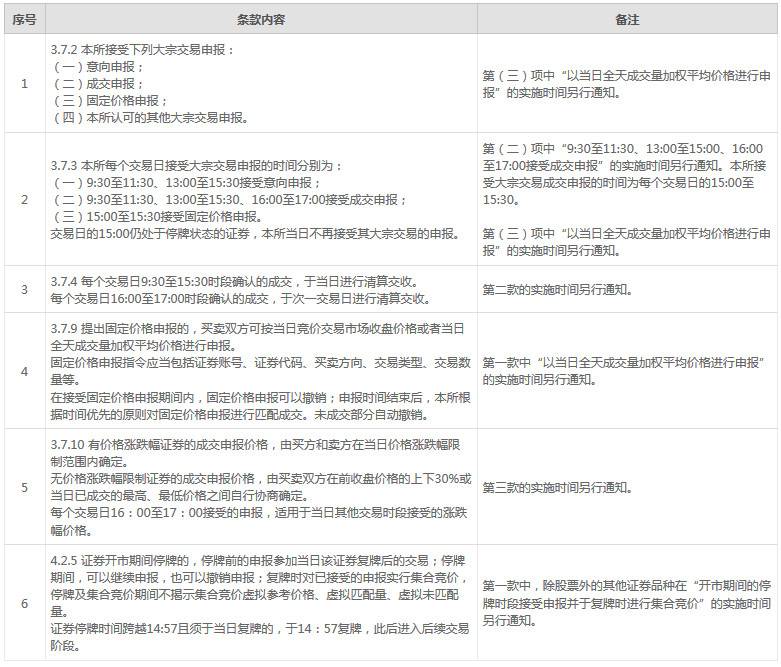
考虑到市场及会员业务技术准备情况,本次修订中的以下条款或其部分内容暂缓实施,将待完成相关技术开发和测试后实施,具体时间由本所另行通知。具体内容如下:

(三)本次修订后废止的规则
本所于2006年6月29日发布的《关于实施〈上海证券交易所交易规则〉有关事项的通知》(上证交字〔2006〕9号)、2007年4月24日发布的《关于调整无价格涨跌幅限制股票申报价格范围的通知》(上证交字〔2007〕3号)及2013 年10月18日发布的《关于修订〈上海证券交易所交易规则〉及相关事项的通知》(上证发〔2013〕9号)同时废止。
特此通知。
附件:上海证 券交易所交 易规则(2018年修订)
上海证券交易所
二〇一八年八月六日

扫描二维码 关注我们
您当前的位置:
打印
关闭