国发〔2017〕40号《国务院关于进一步扩大和升级信息消费持续释放内需潜力的指导意见》
国务院关于进一步扩大和升级信息消费持续释放内需潜力的指导意见
各省、自治区、直辖市人民政府,国务院各部委、各直属机构:
近年来,随着互联网技术与经济社会深度融合,我国信息消费快速发展,正从以线上为主加快向线上线下融合的新形态转变,网络提速降费深入推进,消费主体不断增加、边界逐渐拓展、模式深刻调整,带动其他领域消费快速增长,已成为当前创新最活跃、增长最迅猛、辐射最广泛的经济领域之一,对拉动内需、促进就业和引领产业升级发挥着重要作用。但与此同时,我国信息消费有效供给仍然创新不足,内需潜力仍未充分释放,消费环境亟待优化。为进一步扩大和升级信息消费、持续释放发展活力和内需潜力,现提出以下意见。
一、总体要求
(一)指导思想。
全面贯彻党的十八大和十八届三中、四中、五中、六中全会精神,深入贯彻习近平总书记系列重要讲话精神和治国理政新理念新思想新战略,认真落实党中央、国务院决策部署,统筹推进“五位一体”总体布局和协调推进“四个全面”战略布局,坚持稳中求进工作总基调,牢固树立和贯彻落实创新、协调、绿色、开放、共享的发展理念,以推进供给侧结构性改革为主线,优化信息消费环境,进一步加大网络提速降费力度,加速激发市场活力,积极拓展信息消费新产品、新业态、新模式,扩大信息消费覆盖面,加强和改进监管,完善网络安全保障体系,打造信息消费升级版,不断释放人民群众日益增长的消费需求,促进经济社会持续健康发展。
(二)基本原则。
坚持创新驱动。推动信息消费与大众创业万众创新、“互联网+”深度融合,鼓励核心技术研发和服务模式创新,促进新一代信息技术向消费领域广泛渗透,创造更多适应消费升级的有效供给,带动多层次、个性化的信息消费发展。
坚持需求拉动。以满足人民群众期待和经济社会发展需要为出发点和落脚点,加快拓展和升级信息消费,推动信息产品供给结构与需求结构有效匹配、消费升级与有效投资良性互动,用安全、便捷、丰富的信息消费助力经济升级和民生改善。
坚持协同联动。以企业为主体,促进信息消费产业链协同发展,加强网络、平台、支付、物流等支撑能力建设,构建完善的信息消费生态体系。统筹促发展与保安全,持续优化信用安全、市场环境和权益保护,营造“能消费、敢消费、愿消费”的环境,形成政府、企业、消费者多方协同的良好发展格局。
(三)发展目标。
到2020年,信息消费规模预计达到6万亿元,年均增长11%以上;信息技术在消费领域的带动作用显著增强,信息产品边界深度拓展,信息服务能力明显提升,拉动相关领域产出达到15万亿元,信息消费惠及广大人民群众。信息基础设施达到世界领先水平,“宽带中国”战略目标全面实现,建成高速、移动、安全、泛在的新一代信息基础设施,网络提速降费取得明显成效。基于网络平台的新型消费快速成长,线上线下协同互动的消费新生态发展壮大。公共数据资源开放共享体系基本建立,面向企业和公民的一体化公共服务体系基本建成。网络空间法律法规体系日趋完善,高效便捷、安全可信、公平有序的信息消费环境基本形成。
(四)重点领域。
生活类信息消费。创新发展满足人民群众生活需求的各类便民惠民服务新业态,重点发展面向社区生活的线上线下融合服务、面向文化娱乐的数字创意内容和服务、面向便捷出行的交通旅游服务。
公共服务类信息消费。推广高效、均等的在线公共服务,重点发展面向居家护理的智慧健康服务、面向便捷就医的在线医疗服务、面向学习培训的在线教育服务、面向利企便民的“互联网+政务服务”。
行业类信息消费。培育支撑行业信息化的新兴信息技术服务,重点发展面向垂直领域的电子商务平台服务,面向信息消费全过程的网络支付、现代物流、供应链管理等支撑服务,面向信息技术应用的综合系统集成服务。
新型信息产品消费。升级智能化、高端化、融合化信息产品,重点发展面向消费升级的中高端移动通信终端、可穿戴设备、数字家庭产品等新型信息产品,以及虚拟现实、增强现实、智能网联汽车、智能服务机器人等前沿信息产品。
二、提高信息消费供给水平
(五)推广数字家庭产品。鼓励企业发展面向定制化应用场景的智能家居“产品+服务”模式,推广智能电视、智能音响、智能安防等新型数字家庭产品,积极推广通用的产品技术标准及应用规范。加强“互联网+”人工智能核心技术及平台开发,推动虚拟现实、增强现实产品研发及产业化,支持可穿戴设备、消费级无人机、智能服务机器人等产品创新和产业化升级。依托消费品工业“三品”专项行动,促进信息产品相关企业争创“中国质量奖”。
(六)拓展电子产品应用。支持利用物联网、大数据、云计算、人工智能等技术推动各类应用电子产品智能化升级,在交通、能源、市政、环保等领域开展新型应用示范。推动智能网联汽车与智能交通示范区建设,发展辅助驾驶系统等车联网相关设备。推进农业物联网区域试验工程,推动信息技术与农业生产经营、市场流通、资源环境保护等相融合。
(七)提升信息技术服务能力。支持大型企业建立基于互联网的“双创”平台,为全社会提供专业化信息服务。发挥好中小企业公共服务平台作用,引导小微企业创业创新示范基地平台化、生态化发展。鼓励信息技术服务企业积极发展位置服务、社交网络等新型支撑服务及智能应用。支持地方联合云计算、大数据骨干企业为当地信息技术服务企业提供咨询、研发、培训等技术支持,推动提升“互联网+”环境下的综合集成服务能力。鼓励利用开源代码开发个性化软件,开展基于区块链、人工智能等新技术的试点应用。
(八)丰富数字创意内容和服务。实施数字内容创新发展工程,加快文化资源的数字化转换及开发利用。构建新型、优质的数字文化服务体系,推动传统媒体与新兴媒体深度融合、创新发展。支持原创网络作品创作,加强知识产权保护,推动优秀作品网络传播。扶持一批重点文艺网站,拓展数字影音、动漫游戏、网络文学等数字文化内容,丰富高清、互动等视频节目,培育形成一批拥有较强实力的数字创新企业。发展交互式网络电视(IPTV)、手机电视、有线电视网宽带服务等融合性业务。支持用市场化方式发展知识分享平台,打造集智创新、灵活就业的服务新业态。
(九)壮大在线教育和健康医疗。建设课程教学与应用服务有机结合的优质在线开放课程和资源库。鼓励学校、企业和其他社会力量面向继续教育开发在线教育资源。推动在线开放教育资源平台建设和移动教育应用软件研发,支持大型开放式网络课程、在线辅导等线上线下融合的学习新模式,培育社会化的在线教育服务市场。加强家庭诊疗、健康监护、分析诊断等智能设备研发,进一步推广网上预约、网络支付、结果查询等在线就医服务,推动在线健康咨询、居家健康服务、个性化健康管理等应用。
(十)扩大电子商务服务领域。鼓励电商、物流、商贸、邮政等社会资源合作构建农村购物网络平台。支持重点行业骨干企业建立在线采购、销售、服务平台,推动建设一批第三方工业电商服务平台。培育基于社交电子商务、移动电子商务及新技术驱动的新一代电子商务平台,建立完善新型平台生态体系。积极稳妥推进跨境电子商务发展。
三、扩大信息消费覆盖面
(十一)推动信息基础设施提速升级。加大信息基础设施建设投入力度,进一步拓展光纤宽带和第四代移动通信(4G)网络覆盖的深度和广度,促进网间互联互通。积极参与“一带一路”沿线重要国家、节点城市网络建设。加快第五代移动通信(5G)标准研究、技术试验和产业推进,力争2020年启动商用。加快推进物联网基础设施部署。统筹发展工业互联网,开展工业互联网产业推进试点示范。推进实施云计算工程,引导各类企业积极拓展应用云服务。积极研究推动数据中心和内容分发网络优化布局。
(十二)推动信息消费全过程成本下降。重点在通信、物流、信贷、支付、售后服务等关键环节全面提升效率、降低成本。深入挖掘网络降费潜力,加快实现网络资费合理下降,充分释放提速降费的改革红利,支持信息消费发展。建立标准化、信息化的现代物流服务体系,推进物流业信息消费降本增效。鼓励金融机构开发更多适合信息消费的金融产品和服务,推广小额、快捷、便民的小微支付方式,降低信息消费金融服务成本。
(十三)提高农村地区信息接入能力。深化电信普遍服务试点,助力网络扶贫攻坚、农村信息化等工作,组织实施“百兆乡村”等示范工程,引导社会资本加大投入力度,重点支持中西部省份、贫困地区、革命老区、民族地区等农村及偏远地区宽带建设,到2020年实现98%的行政村通光纤。全面实施信息进村入户工程,开展整省推进示范,力争到2020年村级信息服务站覆盖率达到80%。
(十四)加快信息终端普及和升级。支持企业推广面向低收入人群的经济适用的智能手机、数字电视等信息终端设备,开发面向老年人的健康管理类智能可穿戴设备。推介适合农村及偏远地区的移动应用软件和移动智能终端。构建面向新型农业经营主体的生产和学习交流平台。推动民族语言软件研发,减少少数民族使用移动智能终端和获取信息服务的障碍。鼓励各地采用多种方式促进信息终端普及。
(十五)提升消费者信息技能。实施消费者信息技能提升工程,选择部分地区开展100个以上信息技能培训项目,通过多种方式开展宣传引导活动,面向各类消费主体特别是信息知识相对薄弱的农牧民、老年人等群体,普及信息应用、网络支付、风险甄别等相关知识。组织开展信息类职业技能大赛,鼓励企业、行业协会等社会力量开展信息技能培训。
(十六)增强信息消费体验。组织开展“信息消费城市行”活动。鼓励地方和行业开展信息消费体验周、优秀案例展示等各种体验活动,扩大信息消费影响力。鼓励企业利用互联网平台深化用户在产品设计、应用场景定制、内容提供等方面的协同参与,提高消费者满意度。支持企业加快线上线下体验中心建设,积极运用虚拟现实、增强现实、交互娱乐等技术丰富消费体验,培养消费者信息消费习惯。
四、优化信息消费发展环境
(十七)加强和改进监管。坚持包容审慎监管,加强分类指导,深入推进“放管服”改革,继续推进信息消费领域“证照分离”试点,进一步简化优化业务办理流程,推行清单管理制度,放宽新业态新模式市场准入。强化事中事后监管,积极应用大数据、云计算等新技术创新行业服务和管理方式,在信息消费领域推行“双随机、一公开”监管,完善守信联合激励和失信联合惩戒制度。严厉打击电信网络诈骗、制售假冒伪劣商品等违法违规行为,整顿和规范信息消费环境。深化电信体制改革,鼓励民间资本通过多种形式参与信息通信业投融资。做好自由贸易试验区电信领域开放试点,加大基础电信领域竞争性业务开放力度,适时在全国其他地区复制推广。
(十八)加快信用体系建设。健全用户身份及网站认证服务等信任机制,提升网络支付安全水平。结合全面实施统一社会信用代码制度,构建面向信息消费的企业信用体系,加强信息消费全流程信用管理。规范平台企业市场行为,加大对信息消费领域不正当竞争行为的惩戒力度,推动建立健全企业“黑名单”制度,将相关行政许可、行政处罚等信息纳入全国信用信息共享平台和国家企业信用信息公示系统,并依法依规在“信用中国”网站公示,营造公平诚信的信息消费市场环境。
(十九)加强个人信息和知识产权保护。贯彻落实网络安全法相关规定,加快建立健全个人信息保护法律法规体系和管理制度。严格落实企业加强个人信息保护的责任,全面规范个人信息采集、存储、使用等行为,防范个人信息泄露和滥用,加大对窃取、贩卖个人信息等行为的处罚力度。健全知识产权侵权查处机制,提升网络领域知识产权执法维权水平,加强网络文化知识产权保护。
(二十)提高信息消费安全性。加强网络信息安全相关技术攻关,为构建安全可靠的信息消费环境提供支撑保障。落实网络安全等级保护制度,深入推进互联网管理和网络信息安全保障体系建设,加强移动应用程序和应用商店网络安全管理,规范移动互联网信息传播。完善网络安全标准体系,建设标准验证平台,支持第三方专业机构开展安全评估和认证工作。做好网络购物等领域消费者权益保护工作,依法受理和处理消费者投诉举报,切实降低信息消费风险。
(二十一)加大财税支持力度。深入推进信息消费试点示范城市建设。鼓励各地依法依规采用政府购买服务、政府和社会资本合作(PPP)等方式,加大对信息消费领域技术研发、内容创作、平台建设、技术改造等方面的财政支持,支持新型信息消费示范项目建设。落实企业研发费用加计扣除等税收优惠政策,促进社会资本对信息消费领域的投入。经认定为高新技术企业的互联网企业,依法享受相应的所得税优惠政策。
(二十二)加强统计监测和评价。完善信息消费统计监测制度,进一步明确统计范围,将智能产品、互联网业务、数字内容等纳入信息消费统计。加强中央、地方、行业、重点企业间的协调联动,强化信息消费数据采集、处理、发布和共享。建立健全信息消费评价机制,研究建立并定期发布信息消费发展指数,加强督查检查,指导和推动信息消费持续健康发展。
各地区、各部门要进一步统一思想,充分认识新形势下扩大和升级信息消费对释放内需潜力、促进经济升级、支持民生改善的重要作用,按照本意见要求,根据职责分工,加强组织实施,抓紧制定出台配套政策措施,强化协调联动,形成工作合力。各地方要因地制宜制定具体实施方案,明确任务、落实责任,扎实做好相关工作,确保各项任务措施落实到位。
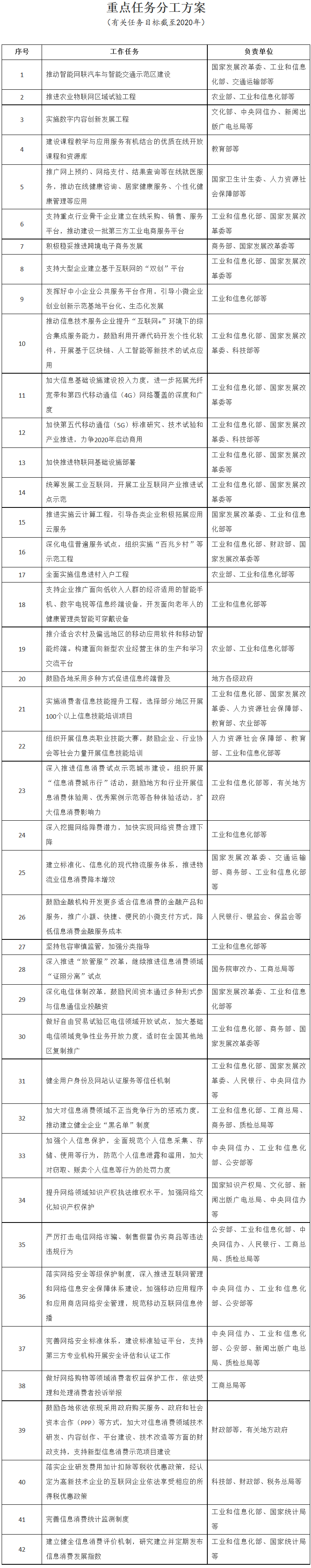
附件:重点任务分工方案
国务院
2017年8月13日



扫描二维码 关注我们
您当前的位置:
打印
关闭