《国家药监局关于取消8项证明事项的公告(第四批)》(国家药品监督管理局公告2021年第25号)
浏览量: 时间:2021-02-10 04:33:13
国家药监局关于取消8项证明事项的公告(第四批)
国家药品监督管理局公告2021年第25号
根据《国务院办公厅关于做好证明事项清理工作的通知》(国办发〔2018〕47号)要求,为进一步减证便民、优化服务,国家药品监督管理局决定取消8项证明事项(详见附件),现予以发布。附件所列证明事项自本公告发布之日起停止执行。
特此公告。
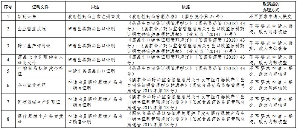
附件:取消的证 明事项清单(第四批)
国家药监局
2021年2月5日
取消的证明事项清单(第四批)


扫描二维码 关注我们
您当前的位置:
打印
关闭