《磷石膏自流平砂浆应用技术规程》(DBJ52/T116-2024)【贵州省工程建设地方标准】【全文附高清无水印PDF版下载】
时间:2025-12-17 本文链接://m.0798ci.com/bz/272276.html
《磷石膏自流平砂浆应用技术规程》(DBJ52/T116-2024)【贵州省工程建设地方标准】【全文附高清无水印PDF版下载】
标准编号:DBJ52/T116-2024【含条文说明】
标准名称:磷石膏自流平砂浆应用技术规程
英文名称:Uniform technical for specification of phosphogypsum based self-leveling compound for floor
标准类型:地方标准(DB)-贵州省工程建设地方标准
发布日期:2024-01-26 实施日期:2024-02-01
中国标准分类号(CCS): 国际标准分类号(ICS):
标准格式:
PDF版 PDF文档是否有水印:无水印
PDF文档大小:0.77 M PDF文档页数:35 P(页)
主管单位:贵州省住房和城乡建设厅 归口单位:贵州省住房和城乡建设厅
发布单位:贵州省住房和城乡建设厅
版本说明:此版本为【含条文说明】的正式版、完整版。
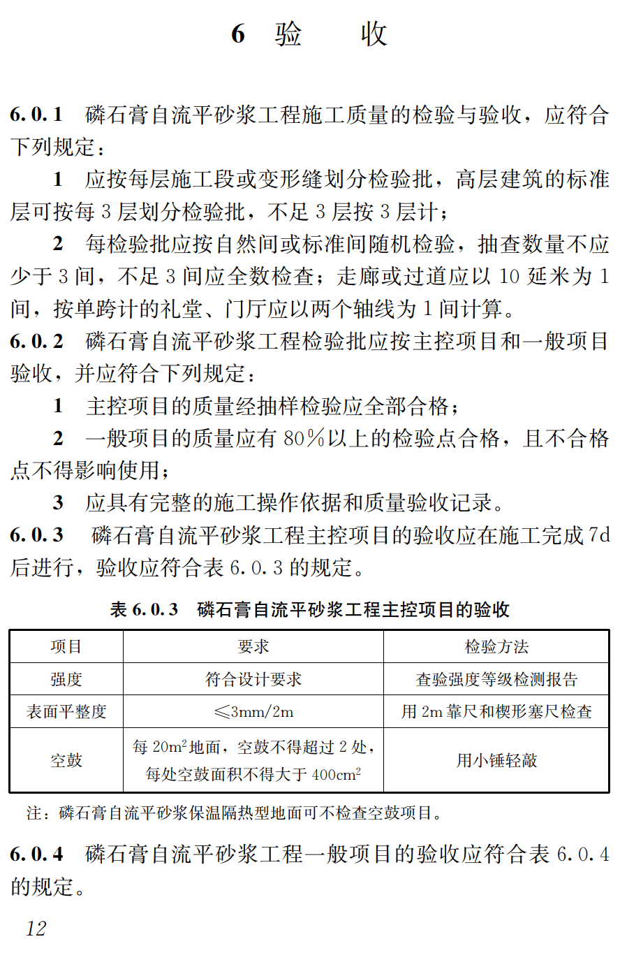
标准简介:为提高磷石膏自流平砂浆的设计和施工水平,规范施工过程质量控制,确保工程质量,做到技术先进、安全适用、经济合理,制定本规程。本规程适用于贵州省建筑与市政工程中磷石膏自流平砂浆的设计、施工及验收。


点击下载:《磷石膏自流平砂浆应用技术规程》(DBJ52/T116-2024)【高清无水印PDF版下载】
您当前的位置:
